essay

hot100-两数相加

#算法

hot100——两数相加

给你两个 非空 的链表,表示两个非负的整数。它们每位数字都是按照 逆序 的方式存储的,并且每个节点只能存储 一位 数字。

请你将两个数相加,并以相同形式返回一个表示和的链表。

你可以假设除了数字 0 之外,这两个数都不会以 0 开头。

image.png
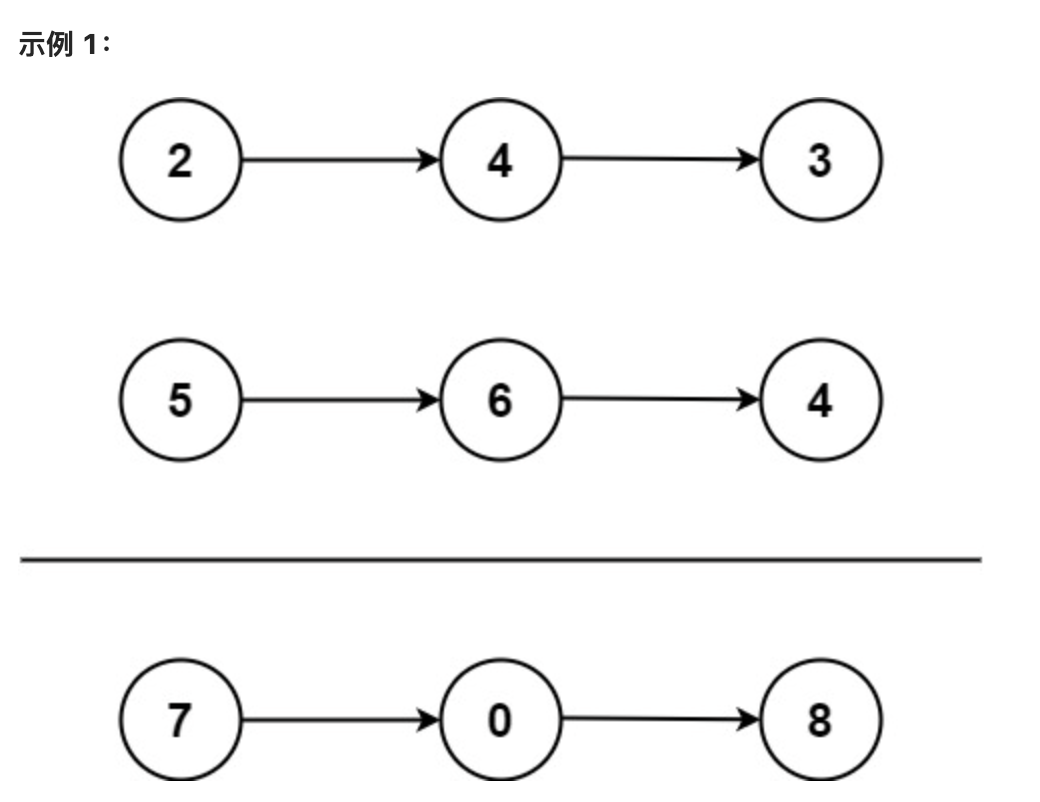
输入:l1 = [2,4,3], l2 = [5,6,4]

输出:[7,0,8]

解释:342 + 465 = 807.

示例 2:

输入:l1 = [0], l2 = [0]

输出:[0]

示例 3:

输入:l1 = [9,9,9,9,9,9,9], l2 = [9,9,9,9]

输出:[8,9,9,9,0,0,0,1]

提示:

每个链表中的节点数在范围 [1, 100] 内

0 <= Node.val <= 9

题目数据保证列表表示的数字不含前导零

解法

/**
 * Definition for singly-linked list.
 * type ListNode struct {
 *     Val int
 *     Next *ListNode
 * }
 */
 
func addTwoNumbers(l1 *ListNode, l2 *ListNode) *ListNode {
    dummy := &ListNode{} // 虚拟头节点,方便操作
    cur := dummy
    carry := 0 // 进位
 
    // 只要还有节点或进位,就继续
    for l1 != nil || l2 != nil || carry != 0 {
        sum := carry
 
        if l1 != nil {
            sum += l1.Val
            l1 = l1.Next
        }
        if l2 != nil {
            sum += l2.Val
            l2 = l2.Next
        }
 
        carry = sum / 10          // 计算进位(0 或 1)
        digit := sum % 10         // 当前位的数字
 
        cur.Next = &ListNode{Val: digit}
        cur = cur.Next
    }
 
    return dummy.Next
}
comments如果有不同意见或者补充,直接留在这里。
contact

在别处继续找到我

如果你想聊技术、设计,或者只是打个招呼。

暂未配置外部链接